Ring oss
08 – 511 759 10
Alukov
Få en kostnadsfri offert
Medarbetare
Starkt team, tydlig vision, framgångsrik framtid.

Företagsledning och struktur

Lär känna ledningen för Alukov och dess organisationsstruktur. Vårt erfarna ledningsteam driver strategi, innovation och företagsutveckling med starkt fokus på kvalitet och kundvård.

Jan Zitko Chief Executive Officer Chairman of the Board
Pavel Tuček Sales Director Member of the Board
Aleš Duzbábek Production Director
Ing. Josef Šumpík Technical Director
Ing. Blanka Turková Chief Financial Officer Vice Chairwoman of the Board
Mgr. Zdeněk Kohák, M.B.A. Marketing Director
Oto Tuček Logistics Director Chairman of the Supervisory Board
Zdeněk Novák Director of International Trade
Ing. Michal Láznička Purchasing Director

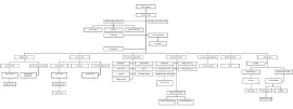
Organisationsstruktur för ALUKOV a.s.

Vår organisationskarta visar de enskilda avdelningarna, deras chefer och inbördes samband, vilket gör att vi effektivt kan hantera alla delar av vår verksamhet – från produktion till kundsupport.

Organisationsschema
Möt vår ledningsstruktur och vårt expertteam.

Vill du ha en gratis offert på projektet?

Ta kontakt så diskuterar vi det personligen
Integritets- och cookieinställningar 🍪

Webbplatser använder cookies för att tillhandahålla tjänster, anpassa annonser och analysera trafik.

 

Genom att fortsätta godkänner du vår integritets- och cookiepolicy. Du kan ändra dina inställningar när som helst.

Anpassa